
138-2654-2846
宠物玩具出口沙特认证指南
日期:2025-09-28 17:37
当然!出口宠物玩具鸟到沙特阿拉伯,最关键的是要理解并遵守沙特的 “SABER”认证系统。这是确保产品符合沙特标准组织(SASO)要求的核心电子平台。
以下是为您梳理的必备证书、关键步骤以及避免踩雷的详细指南。
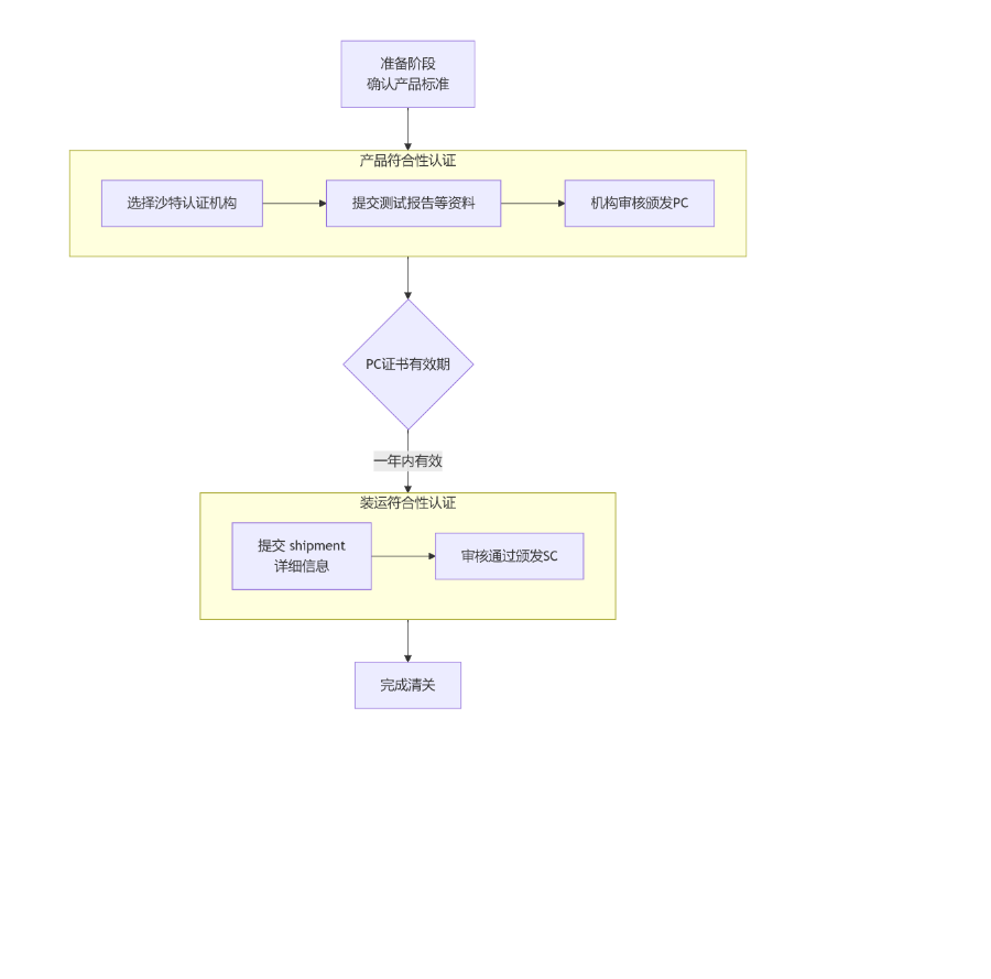
SABER认证是一个在线流程,最终会获得两份核心证书。整个过程可以概括为下图所示的步骤:

下面我们来详细拆解这两个步骤:
这是在货物发运前必须获得的证书,证明你的产品符合沙特的相关技术法规。
性质:针对产品型号。同一型号的不同批次货物,在有效期内只需申请一次。
有效期:通常为一年。
如何获取:
申请表
产品照片、设计图
有效的测试报告
制造商营业执照(ISO证书如有则更好)
安全标准:如避免小零件脱落导致宠物误吞、材质无毒等。虽然宠物玩具不像儿童玩具那样强制要求符合GCC标准,但沙特海关和市场监督部门可能会参考类似的安全要求。
标签标准:阿拉伯语标签至关重要。
确定产品标准:宠物玩具鸟通常被归类为儿童玩具或宠物用品。必须确认其适用的沙特标准,可能涉及:
进行产品检测:将样品送至具备资质的第三方检测机构(如SGS, BV, Intertek等)进行测试,并获取符合性测试报告。这是申请PC证书的核心文件。
选择认证机构:在SABER平台上选择一家经SASO批准的认证机构(如UL, TUV, BV等)。
提交申请:向所选机构提交:
审核发证:认证机构审核文件通过后,在SABER系统中签发PC证书。
这是在每批货物发运时,基于已获得的PC证书申请的证书。
性质:针对每一票出货。每批货物都需单独申请。
有效期:通常一次性的,用于清关。
如何获取:
准备商业文件:准备好该批次货物的商业发票、装箱单和提单/空运单。
在SABER平台申请:使用已有的PC证书编号,在SABER平台上提交SC证书申请,并上传相关商业文件。
审核发证:认证机构审核通过后,签发SC证书。
用于清关:SC证书是货物在沙特海关清关的强制文件。
除了拿到证书,以下准备能让你事半功倍,避免重大损失:
提前确认产品归类和质量标准
最大的雷区:错误地将产品归类为“儿童玩具”或“宠物用品”。这两类的标准可能有差异。强烈建议:在开始检测和认证前,通过你的认证代理或直接咨询SASO,明确宠物玩具鸟的准确归类和要求。
质量是根本:不要试图出口劣质产品。沙特市场对质量要求越来越高,即使侥幸清关,后续也可能被市场抽查罚没。确保产品材质安全、耐用,不会对宠物造成伤害。
高度重视产品标签和包装
强制要求阿拉伯语标签:产品包装上必须有清晰的阿拉伯语标签,包括:产品名称、型号、材质、生产日期、保质期(如适用)、原产国(“Made in China”)、以及进口商信息。
避免宗教文化禁忌:宠物玩具鸟的形状和颜色应避免与沙特当地的宗教和文化习俗冲突。不要使用任何可能被视为不敬的图案或符号。
选择靠谱的沙特本地进口商
进口商在SABER系统中扮演重要角色,很多文件的提交需要他们的配合。找一个有经验、信誉好的沙特合作伙伴至关重要,他们能帮助你更好地理解当地法规和市场动态。
选择经验丰富的认证代理机构
为你规划最快捷、最经济的认证路径。
推荐合格的检测实验室。
高效处理SABER平台上的申请,避免因文件错误导致的延误。
对于不熟悉流程的出口商,强烈建议委托一家专业处理沙特认证的咨询公司或代理。他们能:
预留充足的时间
整个认证流程(从检测到拿到PC证书)通常需要2-4周,甚至更长。不要把认证拖到临出货前才做,否则会耽误船期,产生额外费用。
其他可能需要的文件
商业发票 & 原产地证明:这些是标准的外贸单证,需要由商会认证。
提单/空运单:正常物流文件。
| 阶段 | 核心任务 | 目标成果 | 避雷要点 |
|---|---|---|---|
| 准备阶段 | 1. 确认产品沙特标准归类 2. 设计符合要求的阿语标签 3. 筛选认证机构和检测实验室 | 明确方向,避免返工 | 切勿猜标准! 务必确认宠物玩具鸟的准确归类。 |
| 认证阶段 | 1. 送样检测,获取报告 2. 在SABER平台申请PC证书 3. 与沙特进口商保持沟通 | 获得有效期一年的PC证书 | 选择靠谱代理,确保测试报告有效,PC证书信息准确。 |
| 出货阶段 | 1. 准备清关文件(发票、箱单、提单) 2. 在SABER平台申请SC证书 | 获得该批次货物的SC证书 | 确保SC证书上的信息与商业发票、提单完全一致。 |
总之,出口沙特的核心是 SABER系统,关键是提前规划、注重细节、借助专业力量。祝您出口顺利!
如果你正在筹备出口业务,欢迎与东莞市安华检测技术有限公司直接沟通(0769-86057700/赵先生13826542846/13790607805)。
东莞市安华检测技术有限公司拥有自建实验室,为广大客户提供各行各业的检测认证服务,深受广大客户信赖。